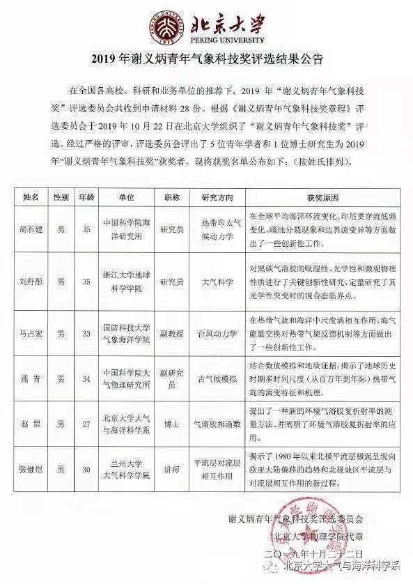
海洋所胡石建研究员获谢义炳青年气象科技奖
由北京大学组织的2019年谢义炳青年气象科技奖日前正式揭晓。中国科学院海洋研究所胡石建研究员荣获该奖项,以表彰其在热带印太气候动力学方面取得的突出成绩。本年度谢义炳青年气象科技奖评选委员会共收到由全国各高校、科研院所和业务单位推荐的28份申请。评选委员会根据《谢义炳青年气象科技奖章程》进行了严格的评审,评选出5位青年学者和1位博士研究生为2019年度谢义炳青年气象科技奖获奖者。这是海洋所研究人员首次获得该奖项。

胡石建研究员
胡石建研究员主要从事热带印太海洋环流动力学及其气候效应研究,发现了全球变暖背景下全球平均海洋环流的加速现象,提出了印尼贯穿流年际到年代际变化的盐度新机制,作为核心骨干参与建成西太潜标观测网,对热带西太海洋环流进行了10余年的现场观测研究,阐明了太平洋低纬度西边界流和北赤道流多时间尺度变化机制,发现命名了“西太平洋暖池分裂现象”,并揭示了该现象对El Nino的影响。近年来,发表30余篇学术论文,其中上述成果在Science子刊《Science Advances》、《Journal of Climate》、《Journal of Physical Oceanography》等顶尖期刊发表第一作者论文十余篇,对认识低纬度海洋气象过程及其物理机制和气候效应具有重要意义。

谢义炳先生是中国气象学界的一代宗师和奠基人之一。为缅怀谢义炳先生对中国气象事业和人才培养所做出的卓越贡献、鼓励青年气象科技工作者和青年学生继承和发扬老一辈气象科技工作者的科学精神,“谢义炳青年气象科技奖”于1996年正式设立,以表彰在气象事业发展、改革与创新的实践中做出贡献的青年气象工作者和青年学生,促进青年气象人才成长。谢义炳奖励基金理事会每年聘请专家组成立谢义炳青年气象科技奖评审委员会,对来自全国气象行业的业务单位、高校、科研院所的推荐候选人进行评审并最终确定谢义炳青年气象科技奖获奖名单。该奖已成为我国气象学界面向青年科学家的重要奖项。
附件下载:
鲁公网安备37020202001323号 | 古镇口园区地址:青岛市西海岸新区海军路88号 南海路园区地址:青岛市市南区南海路7号 科考船码头基地:青岛市西海岸新区长江东路8号 |
邮编:266000 邮件:iocas@qdio.ac.cn 电话:0532-82898611 传真:0532-82898612 |
